
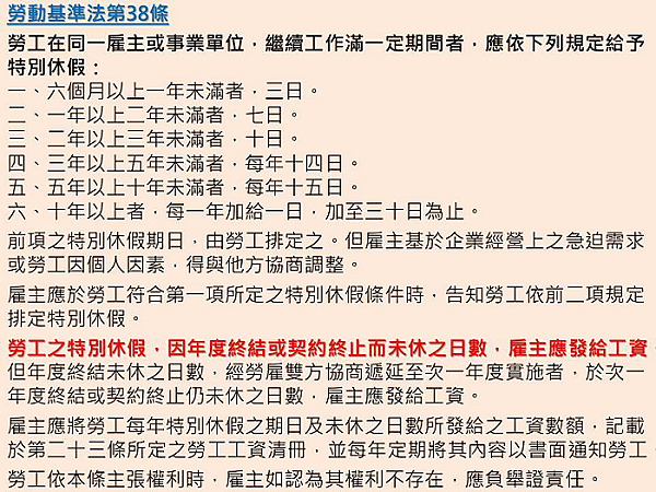
日記帳到會計帳 資遣費和未休特休 財會諮詢 中小企業財會諮詢服務網

特休未休日數折算現金應發的工資是免稅還是應稅所得啊 莫妮卡的人資法花園 痞客邦

特休未休完薪資是應稅還是免稅 Mdsulja


員工特休都結清了嗎 特休結清 換錢算法1分鐘看懂 職場熊報bear Times
曆年制特休未休假工資結算 於到職日前或到職日後離職 結算天數差很多 Excel薪資計算程式 鉅薪勞務管理顧問 鉅薪有限公司

特休假未休換加班費免課所得稅 好房網news

特別休假日數試算系統非週年制 Pudish

特休未休3個問題 計入平均工資 投保薪資 是應稅還是免稅 Youtube

特休未休折算工資 莫妮卡的人資法花園 痞客邦
未休代金應稅還是免稅 需要列入46小時算嗎 1111社群討論區 工作 職場 專業技能分享
加班費用優於勞基法 算應稅還是免稅 加班換補休篇 1111社群討論區 工作 職場 專業技能分享
Tags:
Archive